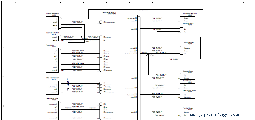
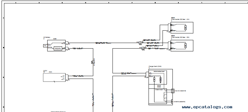
Tesla Model X 2018 Model X-SOP5-RHD Circuit Diagram PDF
[2022]The Circuit Diagram manual includes material about useful and important diagrams, detailed description, many schemes and others for Tesla Model X 2018 Model X-SOP5-RHD. Read the safety rules, and notes, symbols and recommendations of this tutorial carefully and familiarize yourself with all of the components to avoid any breakdowns or injuries.
You can work with this factory file after installing Adobe PDF Reader. Any questions you have not understood, feel free to contact us. Our managers will be happy to answer all your questions. Total: 78 pages.
Screenshots for Tesla Model X 2018 Model X-SOP5-RHD Circuit Diagram PDF:
Our company provides for sale original spare part catalogs, workshop manuals, diagnostic software for all models of engines, cars, trucks, buses, forklifts, tractors, harvesters, cranes, buldozers, generators, construction and agricultural machines, motorcycles. To purchase a catalog online, please add the product to your cart, fill in the contact form online. Our managers proceed your order the same day.
Related products for Tesla Model X 2018 Model X-SOP5-RHD Circuit Diagram PDF:
Tesla Model Y Owners Manual 2022 PDF
Factory file covers step-by-step service, safety rules, troubleshooting, specifications, repair, settings, technical data, and also, many illustrations, diiagrams.
50$
[2022]
|
Tesla Model X 12.2018 Noth America Owner’s Manual PDF
Electronic guide also covers safety rules, troubleshooting, detailed technical data, step by step instructions, specifications, operation, many diagrams, schemes.
50$
[2022]
|
Tesla Model X Owner’s Manual (2021+) PDF
In this electronic guide you can see many important pages with information about safety rules, troubleshooting, how to correct use, service, repair, settings.
50$
[2022]
|
Tesla Model X Alert Codes Manual
The purpose of this guide is to help specialists in the efficient use, maintenance, repair, and also, will help to better understand how to solve any problems.
50$
[2022]
|





