John Deere 3033R-3046R Compact Utility Tractors Diagnostic and Repair Manual PDF
[09/2014]John Deere repair manual - this is a collection necessary information that is indispensable for the use, maintenance, and repair tractors, next models:
3033R
3038R
3039R
3045R
3046R
John Deere manual is a very reliable source of information that will make you know more and more about your equipment and how to prevent future problems from happening.
This repair manual is a replica of the manual published by the factory to provide information on diagnosis, service procedures, adjustments, and specs. The manual contents diagrams and illustrations to help disassemble, repair and reassemble various components of this equipment. This repair manual contains complete maintenance information, technical instructions, information about spare parts and accessories, hydraulic system and much other necessary information for John Deere compact utility tractors.
New Holland repair manual comes in PDF format. You can work with this manual after installing Adobe PDF Reader. If necessary, you can print pages, pictures, charts, or the entire manual completely.
Contents:
- Section 10 General Information
- Safety
- Section 20 Specifications and Information
- General Specifications
- Fuel and Lubricants
- Serial Number Locations
- Section 25 Diagnostic Trouble Codes
- General References
- Power Train Hydrostatic (PTH) Control Unit Diagnostic Trouble Codes
- Instrument Cluster Control (ICC) Diagnostic Trouble Codes
- Engine Control Unit (ECU) Diagnostic Trouble Codes
- Section 30 Engine - Diesel
- Specifications
- Component Location
- Theory of Operation
- Diagnostics
- Tests and Adjustments
- Repair
- Section 40 Electrical - North America
- General Information
- Specifications
- Component Location
- Schematics and Harnesses
- Operation and Diagnostics
- Tests and Adjustments
- Section 50 Electrical - EEC
- European Electrical Section
- Specifications
- Component Location
- Schematics and Harnesses
- Operation and Diagnostics
- Section 55 - Electronic Control Units
- General References
- Theory of Operation
- Programing and Calibrations
- Test and Adjustments
- Diagnostic Addresses
- Section 60 - Power Train - Hydrostatic
- Specifications
- Component Location
- Schematics
- Theory of Operation
- Diagnostics
- Troubleshooting
- Tests and Adjustments
- Repair
- Section 65 - Power Train - PowrReverser
- Specifications
- Component Location
- Theory of Operation
- Diagnostics
- Troubleshooting
- Tests and Adjustments
- Repair
- Section 70 - Power Train - Final Drive
- Specifications
- Component Location
- Theory of Operation
- Diagnostics
- Troubleshooting
- Final Drive Troubleshooting
- Tests and Adjustments
- Repair
- PTO Theory of Operation
- PTO Repair
- Section 80 - Hydraulics
- Specifications
- Component Location
- Schematics
- Theory of Operation
- Troubleshooting
- Tests and Adjustments
- Repair
- Section 90 - Steering
- Specifications
- Component Location
- Theory of Operation
- Diagnostics
- Tests and Adjustments
- Repair
- Section 100 - Brakes
- Specifications
- Component Location
- Theory of Operation
- Diagnostics
- Tests and Adjustments
- Repair
- Section 110 - HVAC
- Specifications
- Tools and Materials
- General Information
- Tests and Adjustments
- Section 120 - Miscellaneous
- Specifications
- Repair
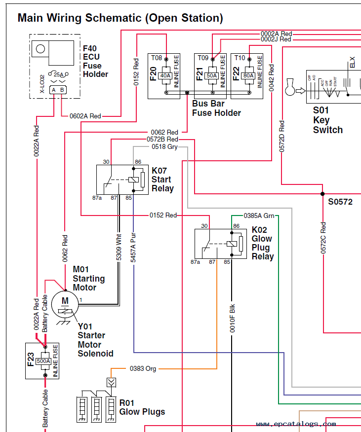
Screenshots for John Deere 3033R-3046R Compact Utility Tractors Diagnostic and Repair Manual PDF:
Our company provides for sale original spare part catalogs, workshop manuals, diagnostic software for all models of engines, cars, trucks, buses, forklifts, tractors, harvesters, cranes, buldozers, generators, construction and agricultural machines, motorcycles. To purchase a catalog online, please add the product to your cart, fill in the contact form online. Our managers proceed your order the same day.
Related products for John Deere 3033R-3046R Compact Utility Tractors Diagnostic and Repair Manual PDF:
John Deere Service Advisor AG & CF 5.4.84 [03.2026] Technical manuals & Diagnostic Software
John Deere Service Advisor 5.4 (03/2026) for Agricultural & Construction equipment offline — order now!
999$
[03/2026]
|
John Deere USB-Link 3 Wireless Machine Interface
This is the John Deere USB-Link 3 Wireless Machine Interface. It is the latest adapter from John Deere, replacing the John Deere EDL v3.
1699$
[2025]
|
![]() John Deere Service Advisor 5.4.84 (replaces 5.3) 2026 Offline Agriculture & Turf Equipment Division
This is the latest John Deere Service Advisor 5.4.84 (03/2026) for Agricultural equipment — order now for easy remote installation and dedicated support.
499$
[03/2026]
|
![]() John Deere Service Advisor 5.4.44 (replaces 5.3) Offline 2025 Construction and Forestry Equipment
Shop the latest version of JDSA 5.4 2025 Construction or Agricultural equipment online. The ultimate solution for JD technicians. Available for download!
499$
[06/2025]
|




