JCB Loadalls 520, 520S, 520-55 RS, 520-55 AWS, 526, 526S, 526-55 Service Manual PDF
[]All construction and agricultural equipment can be hazardous. When a JCB machine is correctly operated and properly maintained, it is a safe machine to work with. But when it is carelessly operated or poorly maintained it can become a danger to you (the operator) and others.
To maintain the JCB equipment in this state, the operator (owner) of the equipment simply needs a service manual.
This service manual is intended to assist in the operation, repair, and routine maintenance of the JCB Loadalls 520, 520S, 520-55 RS, 520-55 AWS, 526, 526S, 526-55.
The manual is departed into sections and subsections. In order to study these sections you can read the list of Contents, that is presented below.
The first three sections are numbered and contain service information as follows: detailed general information, care and safety instructions, cautions pertinent to aspects of workshop procedures, description of routine maintenance.
The remaining sections are alphabetically coded and deal with dismantling, overhaul, etc. of specific components.
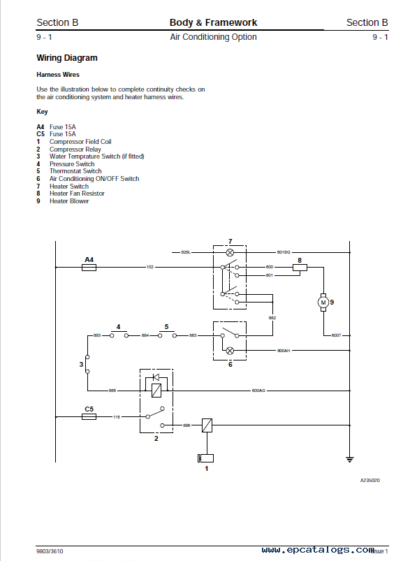
This service repair manual covers detailed repair information, technical data, circuit descriptions, operation descriptions, lots of pictures and illustrations, electrical and hydraulic harnesses as well.
This pdf manual is an electronic handbook that you can easily print and use it as a book if necessary.
Publication No. 9803/3610 Issue 10
Models covered:
520-55 RS (Serial No. 277001 - 279114)
520-55 AWS (504B N.Am) (Serial No. 277386 - 278966)
526-55 (Serial No. 277467 - 278966)
520 (Serial No. 278967 onwards)
526 (Serial No. 278967 - 279567)
526, 526S (526 Am.N) (Serial No. 279289 onwards)
520S (Serial No. 279598 onwards)
Contents:
- Section 1 - General Information
- Identification
- Torque Settings
- Service Tools
- Sealing and Retaining Compounds
- Section 2 - Care & Safety
- Safety Notices
- General safety
- Operating safety
- Maintenance safety
- Lubricants - Health and Safety
- Section 3 - Routine Maintenance
- Lubricants and Capacities
- Machine Safety
- Service Schedules
- Grease
- Oiling
- Tires and Wheels
- Foot Brake (520-55 machines only)
- Engine Air Filter
- Engine Oil and Filter
- Engine Cooling System
- Cab Heater Filter
- Fuel System
- Fire Extinguisher
- Synchro Shuttle Transmission
- Front and Rear Axle
- Front and Rear Hub
- Hydraulic System
- Hose Burst Protection Valves
- Battery
- Section B - Body & Framework
- Cab
- Combined Fuel/Hydraulic Tank
- Fuel/Hydraulic Tanks
- Boom
- Air Conditioning Option
- * Rivet Nuts
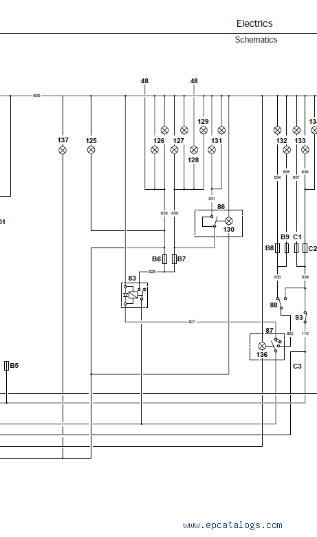
- Section C - Electrics
- Technical Data
- Relay Identification
- Fuse Identification
- Test Methods
- Proximity Switches
- Schematics
- With Syncro Shuttle Transmission
- Description
- Batteries
- Alternator
- Starter Motor
- Safe Load Indicator & Load Moment Indicator
- Parking Brake Switch
- Electronic Control Unit
- Section D - Controls
- 2/4 Wheel Disconnect Adjustment
- Section E - Hydraulics
- Technical Data
- Schematic Circuit
- Descriptions
- Fault Finding
- Pump
- Valves
- Rams
- Section F - Transmissions
- Technical Data
- Towing Procedure
- Descriptions
- Fault Finding
- Torque Converter
- Testing
- Syncro Shuttle
- Powershift
- Propshafts
- Axles
- DropBox
- Transmission Oil Cooler
- Section G - Brakes
- Technical Data
- Descriptions
- Parking Brake
- Fault Finding
- Bleeding
- Testing
- Master Cylinder
- Accumulator Charge Valve
- Section H - Steering
- Technical Data
- Descriptions
- Fault Finding
- Re-aligning the Road Wheels
- Powered Track Rod
- Valves
- Bleeding
- Section K - Engine
- Technical Data
- Radiator Removal and Replacement
- Engine and Transmission Removal and Replacement
- Separating the Engine and Transmission
Screenshots for JCB Loadalls 520, 520S, 520-55 RS, 520-55 AWS, 526, 526S, 526-55 Service Manual PDF:
Our company provides for sale original spare part catalogs, workshop manuals, diagnostic software for all models of engines, cars, trucks, buses, forklifts, tractors, harvesters, cranes, buldozers, generators, construction and agricultural machines, motorcycles. To purchase a catalog online, please add the product to your cart, fill in the contact form online. Our managers proceed your order the same day.
Related products for JCB Loadalls 520, 520S, 520-55 RS, 520-55 AWS, 526, 526S, 526-55 Service Manual PDF:
JCB ServiceMaster 4 2026 v26.3.2 Diagnostic Software
JCB ServiceMaster SM4 [04.2026] v26.3.2 is dealer-level (OEM) diagnostic software for agricultural and construction machinery and engines.
150$
[04/2026]
|
![]() JCB ServiceMaster Unlock Key generator (Normal, High Security, WinEEM4) v2.0
JCB ServiceMaster Security Unlock Key generator (Normal, High Security, WinEEM4) v2.0 Allows you to calculate response values for security unlock for all facilities in ServiceMaster 2 and 4 programs along with security parameters: reset EMS hours, change speed limit and many more.
300$
[2017]
|
JCB Wheel Loader 411HT, 413S, 417HT Service Manual PDF
PDF tutorial contains detailed information about the working device, technical information, safety, engine section, maintenance, and correct repair.
49$
[2016]
|
JCB Service Parts Pro 2012
JCB Service Parts Pro 1.15 is an electronic directory that contains a complete list of parts of different types of construction and special equipment JCB, engines, excavators, loaders, forklifts, all types of agricultural machinery JCB.
250$
[07/2012]
|






