Bomag BW 100 AD / AC Series 4 & BW 120 AD / AC Series 4 Service Training Manual PDF
[03/2004]Training service manual contains complete technical information on the operation and maintenance, special instructions and diagrams for rollers Bomag:
BW 100 AD / AC Series 4,
BW 120 AD / AC Series 4.
This manual allows you to identify and resolve problems and inaccuracies.
This training manual comes in PDF format. To view the information you must have the program Adobe Reader. Working with this manual, you can easily copy, save, and print the information you need. If necessary, you can print pages, pictures, charts, or the entire manual completely.
Contents:
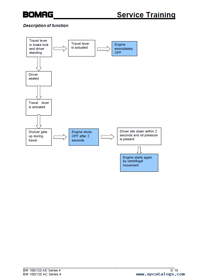
Foreword
List of additional documentation
General
Maintenance
List of components
Kubota diesel engine
View of engine
Pump installation on diesel engine
View of diesel engine, flywheel side
Tests and adjustments
Adjusting the valve clearance
Trouble Shooting
Travel system
Travel pump
Travel pump control
Charge pressure relief valve
High pressure relief valves
Drum drive motor
Wheel drive motors on AC-machines
Trouble shooting travel system
Insufficient travel power
The machine moves with the travel lever in “Neutral”
Vibration
Vibration pump
Vibration control valve
Vibration motor
Trouble shooting vibration
Steering
Steering valve
Trouble shooting steering
Electric circuit diagrams
Table of contents
Function groups
Reference lines, frames
Potential cross references
Relay cross references
List of components
Electric system
Screenshots for Bomag BW 100 AD / AC Series 4 & BW 120 AD / AC Series 4 Service Training Manual PDF:
Our company provides for sale original spare part catalogs, workshop manuals, diagnostic software for all models of engines, cars, trucks, buses, forklifts, tractors, harvesters, cranes, buldozers, generators, construction and agricultural machines, motorcycles. To purchase a catalog online, please add the product to your cart, fill in the contact form online. Our managers proceed your order the same day.
Related products for Bomag BW 100 AD / AC Series 4 & BW 120 AD / AC Series 4 Service Training Manual PDF:
BOMAG EPC(Electronic Parts Catalog) 2023
BOMAG Electronic Parts Catalogue 2023 is an electronic database catalog of spare parts for the construction equipment company BOMAG. The present catalog contains technical information on spare parts and accessories for compact equipment BOMAG.
150$
[2023]
|
BOMAG ROLLERS BW100, 120,125 AD Service Manual
BOMAG ROLLERS BW100, 120,125 AD contains the service manual, a full description of diagnostics, repair manual, installation instructions, special instructions, service documentation, and any additional information for quality service of rollers BOMAG.
40$
[11/2012]
|
BOMAG PROPAVER 3310 Service Manual
BOMAG PROPAVER 3310 is an electronic database, which contains guidance on repair and maintenance, special repair manuals, instructions for use, information technology firms BOMAG.
40$
[01/2012]
|
![]()
Bomag ProPaver Gilcrest Model 813 Operations & Instructions & Parts PDF
PDF manual includes safety instructions, major components overview, maintenance service procedures, parts section, schematic for Bomag ProPaver Model 813.
40$
[05/2002]
|





